更新时间:2026-01-09
点击次数:342
抗生素的定义
抗生素是由微生物(包括细菌、真菌、放线菌等)或其他生物在生命活动过程中所产生的,具有抑制其他微生物生长或直接杀灭作用的次级代谢产物,以及用化学方法合成或半合成的结构类似物。在微观世界的战场上,细胞与微生物的博弈从未停止。抗生素作为人类干预这场战争的重要工具,通过精准靶向细菌细胞的重要结构,实现了对感染性疾病的有效控制。从抑制细胞壁合成到干扰蛋白质制造,从破坏膜结构到阻断遗传信息传递,这些精巧的作用机制体现了人类对细胞生物学理解的不断深化。
抗生素的分类
01 按作用机制分类
(1) 抑制细胞壁合成:阻断细菌细胞壁主要成分肽聚糖的合成,导致菌体因渗透压失衡而破裂溶解。如青霉素类、头孢菌素类。
(2) 抑制蛋白质合成:与细菌核糖体特定亚基结合,干扰氨基酸-tRNA对接或肽链形成,阻断蛋白质合成。如四环素类、大环内酯类。
(3) 抑制核酸合成:抑制DNA回旋酶或RNA聚合酶活性,干扰遗传物质复制与转录过程。如利福平、喹诺酮类。
(4) 破坏细胞膜完整性:与细胞膜磷脂或固醇成分结合,增加膜通透性,引起胞内物质泄漏。如多粘菌素B。
(5) 干扰代谢途径:竞争性抑制叶酸合成等关键代谢步骤,如磺胺类。
02 按化学结构分类
(1) β-内酰胺类:青霉素、头孢菌素
(2) 大环内酯类:阿奇霉素、克拉霉素
(3) 氨基糖苷类:链霉素、庆大霉素
(4) 四环素类:多西环素、米诺环素
03 按抗菌谱分类
(1) 窄谱:主要针对特定菌种
(2) 广谱:可抑制多种革兰氏阳性/阴性菌(如氯霉素)
04 按抗菌谱分类
天然抗生素:直接从微生物发酵产物中提取的抗生素。如青霉素G、链霉素。
半合成抗生素:以天然抗生素为母核,经化学修饰改造。如阿莫西林、头孢呋辛。
全合成抗生素:通过化学合成制备。如喹诺酮类、磺胺类。
抗生素使用注意事项
1. 选型:明确污染微生物类型,结合抗菌谱、药敏试验及作用机制精准选用。
2. 浓度:按说明书或预实验确定min有效浓度,避免过高(伤细胞)或过低(防污染失效)。
3. 使用:培养全程持续添加,根据抗生素稳定性确定添加时间与补加间隔。
4. 存储:-20℃避光密封保存,溶液需分装避免反复冻融,特殊品种按说明书调整。
文献案例
1. IG0770 硫酸庆大霉素

(Bai J,et al.ISME J. 2024 Jan 8;18(1):wrae052)
抗生素干预候选类群颤藻菌(Candidatus Tremblaya phenacola,T. phenacola PSOL)后螺旋粉蚧(棉粉蚧)的繁殖表型测定;(A)四环素与庆大霉素抗生素干预模型的构建;(B)不同组螺旋粉蚧从性成熟至产卵开始的时长(产卵前期);(C)不同组螺旋粉蚧的总产卵时长;(D)不同组的后代数量;(E)不同组后代的雄性比例。

(Bai J,et al.ISME J. 2024 Jan 8;18(1):wrae052)
(C)—(E)表示用 0.75 mg/mL庆大霉素和 0.25 mg/mL四环素干预候选类群颤藻菌(Candidatus Tremblaya phenacola,T. phenacola PSOL)后,雷帕霉素靶蛋白(mTOR)信号通路中关键基因的相对表达量。
2. IP5100 硫酸多粘菌素B
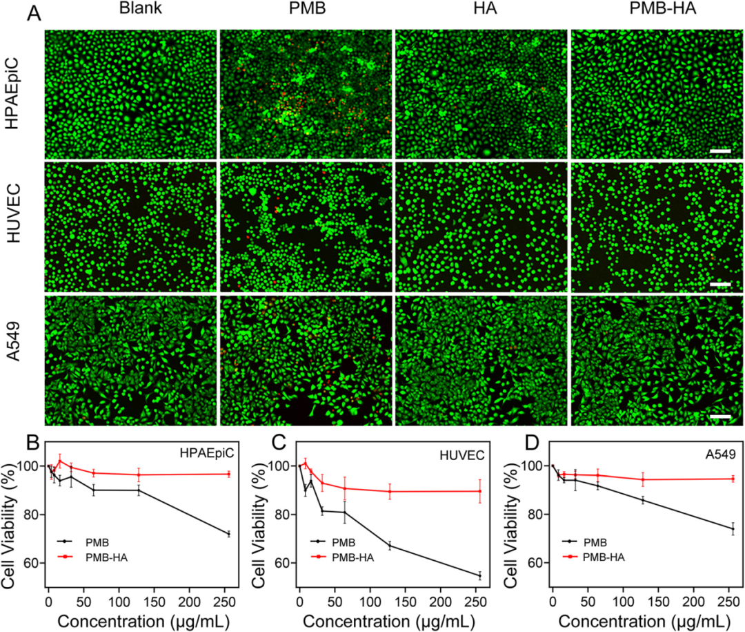
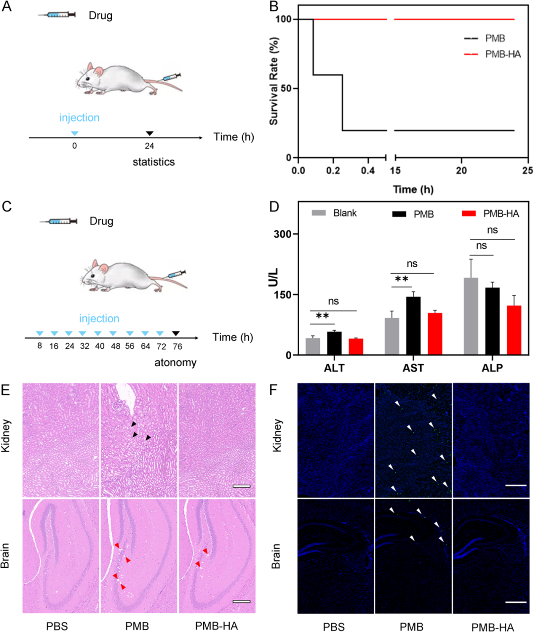
本文报道了一种可靶向炎症部位、并在革兰氏阴性菌区域特异性强制释放 PMB 的纳米颗粒。该颗粒通过透明质酸(hyaluronic acid,HA)与 PMB 分子的静电自组装构建而成,旨在实现肺炎的安全有效治疗。全身给药后,PMB-HA 纳米颗粒可主动在肺部聚集,精准靶向炎症部位活化内皮细胞膜上高表达的 CD44 受体,进而与受损肺泡 - 毛细血管膜处的细菌接触。
由于 PMB 与细菌外膜脂多糖(lipopolysaccharide,LPS)之间存在静电和疏水相互作用,PMB-HA 纳米颗粒中的 PMB 分子可通过与 LPS 竞争性结合,从纳米颗粒中释放并插入细菌内部。此外,通过屏蔽 PMB 的阳离子特性,PMB-HA 纳米颗粒相较于游离 PMB 展现出优异的生物安全性。因此,该智能递送系统有望为 PMB 在未来细菌性炎症疾病临床治疗中的 “复兴" 开辟新路径。



(Zhang P,et al.Nanoscale. 2022 Oct 27;14(41):15291-15304. doi: 10.1039/d2nr02026b.)
3. IT2870 四环素碱

(Wang B,et al.Mol Cell. 2021 Mar 4;81(5):1100-1115.e5. doi: 10.1016/j.molcel.2020.12.033.)
(E)和(G)为大肠杆菌细胞中LshCas13a(E 图)和 LbuCas13a(G 图)对 EYFP mRNA 的敲低效率定量结果。EYFP mRNA 含一段 28 个核苷酸的间隔序列互补片段,其后连接一段 8 个核苷酸的片段(含或不含抗标签序列)。EYFP mRNA 的转录通过四环素诱导启动。
引用文献
[1]. Bai J, Zuo Z, DuanMu H, Li M, Tong H, Mei Y, Xiao Y, He K, Jiang M, Wang S, Li F. Endosymbiont Tremblaya phenacola influences the reproduction of cotton mealybugs by regulating the mechanistic target of rapamycin pathway. ISME J. 2024 Jan 8;18(1):wrae052. doi: 10.1093/ismejo/wrae052. PMID: 38519099; PMCID: PMC11014885.
[2]. Zhang P, Ouyang Q, Zhai T, Sun J, Wu J, Qin F, Zhang N, Yue S, Yang X, Zhang H, Hou Y, Deng L, Wang F, Zhan Q, Yu Q, Qin M, Gan Z. An inflammation-targeted nanoparticle with bacteria forced release of polymyxin B for pneumonia therapy. Nanoscale. 2022 Oct 27;14(41):15291-15304. doi: 10.1039/d2nr02026b. PMID: 36039653.
[3]. Wang B, Zhang T, Yin J, Yu Y, Xu W, Ding J, Patel DJ, Yang H. Structural basis for self-cleavage prevention by tag:anti-tag pairing complementarity in type VI Cas13 CRISPR systems. Mol Cell. 2021 Mar 4;81(5):1100-1115.e5. doi: 10.1016/j.molcel.2020.12.033. Epub 2021 Jan 19. PMID: 33472057; PMCID: PMC8274241.
相关产品

